主城区拟新建4条道路 含3公里长三合路打通工程
搜狐焦点哈尔滨 2021-04-19 09:40:31
用手机看
扫描到手机,新闻随时看
扫一扫,用手机看文章
更加方便分享给朋友
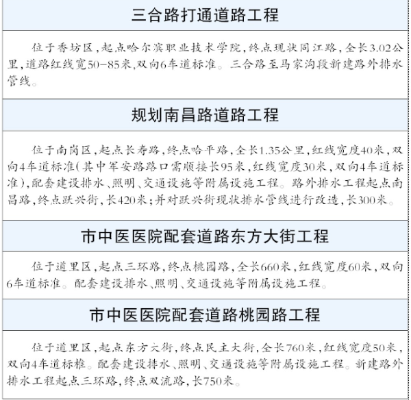
2021年度三合路打通道路工程、规划南昌路道路工程等4条市政道路工程设计、勘察已由上级部门批复,市住建局现对该项目的工程设计、勘察进行公开招标。
2021年度三合路打通道路工程、规划南昌路道路工程等4条市政道路工程设计、勘察已由上级部门批复,市住建局现对该项目的工程设计、勘察进行公开招标。依据招标文件,该项目包含三合路打通道路工程、规划南昌路道路工程、市中医医院配套道路东方大街、市中医医院配套道路桃园路4条市政道路工程。

(稿源: 哈尔滨新闻网-哈尔滨日报 )
声明:本文由入驻焦点开放平台的作者撰写,除焦点官方账号外,观点仅代表作者本人,不代表焦点立场。
