较新! 权威解读!哈市义务教育阶段招生政策出炉
扫描到手机,新闻随时看
扫一扫,用手机看文章
更加方便分享给朋友
18日,哈尔滨市教育局发布《关于做好2021年义务教育阶段学校招生工作的通知》,对义务教育阶段学校的招生入学行为、学籍管理、班额校额等进行严格规定。

必须免试就近入学,不得以“国际部”等招生
持续推进落实中小学“四零承诺”,严格执行义务教育适龄儿童少年免试就近入学规定。义务教育适龄儿童少年免试就近入学规定。义务教育学校均不得以笔试、面试、面谈、评测等任何名义挑选学生,严禁以各类考试、竞赛、培训成绩或证书证明等作为招生依据。义务教育学校均不得招收特长生。义务教育学校均不得以“国际部”“国际课程班”“境外班”等名义招生。认真排查并严厉查处社会培训机构以“国学班”“读经班”“私塾”等形式替代义务教育的非法办学行为。
“一区一策”:探索多校划片、大学区制、积分制入学等招生方式
严控大班额、大校额。通过建立学校联盟、集团化办学、控制起始年级班级数和招生数等措施,确保班额符合国家标准,加快消除且不得新增大校额,确保在本区、县(市)义务教育优质均衡完成时限的前一年消除大校额。各区、县(市)教育行政部门将结合学龄人口变化趋势、学校学位实际情况和控制大校额要求,综合研判,“一区一策”积极推进和探索符合本区、县(市)实际的招生方式改革,如多校划片、大学区制、积分制入学、随机派位、学位锁定制等招生方式,依法制定和完善统筹入学细则,促进学位供需均衡,加快实现按计划招生步伐。
“八个严禁”:严格规范招生入学行为
严格规范招生入学行为:
严禁以任何形式提前组织招生、违规跨区域招生;
严禁擅自招收已被其他学校录取的学生;
严禁与社会培训机构联合组织以选拔生源为目的的各种考试,或采用社会培训机构组织的考试结果作为招生依据;
严禁以高额物质奖励、免收学费、虚假宣传等方式争抢生源;
严禁招收借读生、人籍分离、空挂学籍;
严禁收取择校费、与招生入学挂钩的赞助费以及跨学期收取学费;
严禁义务教育阶段学校设立任何名义的重点班、快慢班,或以举办各种实验班名义违规分班、违规收费;
严禁公布、宣传、炒作中考状元和升学率。
学籍管理:“一人一籍、籍随人走、人籍一致”
严格学籍管理。区、县(市)教育局要指导学校认真审核拟招收的每名学生信息,按照“一人一籍、籍随人走、人籍一致”原则做好学籍相关管理工作。学校是学籍管理的责任主体,新生入学后,学校要按规定时间做好小学一年级新生学籍注册;初中学校要以学生实际到校为准,不得为未报到学生调取电子学籍。政策解读
哈市公办民办义务教育学校将实行同步招生,6月15日起开始网上报名。民办义务教育学校严格执行免试入学政策,对报名人数超过招生计划的学校,将实行电脑随机录取,随机录取比例为当年招生计划的100%。哈市九区所辖民办义务教育学校以面向本区范围内招生为主,在本区的报名人数小于招生计划数时,经本区教育行政部门同意,剩余计划可以跨区招收适龄儿童、小学应届毕业生。
针对家长们关心的热点问题
哈尔滨市教育局归纳出35问
你想知道的
权威招生政策解读都在里面
1.2021年我市公办小学、初中招生对象是如何规定的?
2021年,公办小学招生入学对象为年满6周岁(2014年9月1日-2015年8月31日出生)、具有我市常住户口或在我市居住且符合在我市就读条件的适龄儿童。上一年度因身体状况等特殊原因未入学的,可向所在区、县(市)教育行政部门提出入学申请。不足年龄(2015年8月31日之后出生)的儿童无法在电子学籍管理系统中建立学籍。公办初中招生对象为具有我市常住户口或在我市居住且符合在我市就读条件的小学应届毕业生。
2.孩子虽然已经6周岁而且符合入学要求,但觉得孩子还小,想推迟一年等明年再上学可以吗?
义务教育是国家统一实施的所有适龄儿童必须接受的教育。适龄儿童的父母或者其他法定监护人应当依法送其按时入学接受并完成义务教育,不得擅自以在家学习替代国家统一实施的义务教育。适龄儿童因身体状况等特殊原因需暂缓入学的,应由其法定监护人向其户籍地所在学区公办小学提出申请推迟一年入学,由学校报所在区、县(市)教育局批准,方可暂缓入学。未按时提出申请,擅自延缓入学的超龄儿童,由区、县(市)教育行政部门统筹安置入学。
3.适龄儿童在学区小学入学有什么具体要求?
公办小学校招收区、县(市)教育局划定的入学学区内和统筹安排的适龄儿童,不得跨学区招生。适龄儿童入学报名时,应提交适龄儿童及其监护人的户口簿、住宅产权证或公有产权住宅承租证、适龄儿童本人的预防接种证等证件。适龄儿童在学区学校入学,遵循“两个一致”原则,即:适龄儿童户籍应与其父母户籍一致(户主为适龄儿童的父母或其他法定监护人);户籍地址与住宅产权证或公有产权住宅承租证一致(住宅产权人或公有产权住宅承租人为适龄儿童父母或其他法定监护人)。集体户口和产权不足100%的住宅不作为中小学招生入学依据。区、县(市)教育局会根据本地实际细化“两个一致”要求或明确可视为“两个一致”的情况。不符合“两个一致”原则的,由区、县(市)教育局统筹安排入学。
4.学区是由市教育局还是区教育局划定?划好的学区是否会时常调整?
义务教育学校招生工作以区、县(市)为主,实行属地管理,区、县(市)人民政府及其教育行政部门负责组织本行政区域内义务教育学校开展招生工作。因此,学区是由区、县(市)教育局在当地党委、政府的领导下,根据适龄学生人数、学校分布、学校规模、交通状况等因素,按照确保公平和就近入学原则,依街道、路段、门牌号、村组等,科学划定学区范围。鉴于一些地方人口分布和学校布局具有不均匀性、街区形状具有不规则性,就近入学并不意味着直线距离最近入学。已划定的学区保持相对稳定,确需调整时,必须经由区、县(市)教育局进行审慎论证,报当地政府批准后方可实施。划片及片区调整应当提前广泛告知,设立必要的过渡时限。
5.有的区对一些学位紧张学校实行了学位锁定制,什么是学位锁定制?
学位锁定制是指适龄儿童从登记入学当年起至学位锁定年限止,登记居住的学区住宅,原则上只提供一个入学学位,即学位锁定年限内不能再作为其他适龄儿童入本学区学校的依据(符合国家生育政策的除外)。在学位锁定期间,如果该住宅有其他适龄儿童入学,由区教育局统筹安置。具体要求请关注区、县(市)招生工作方案。
6.在哪里能查到房子是否处于学位锁定状态?
家长可登录http://fwsd.hrbeduy.com:9052/网址进行查询
7.各区招生方式今年及以后会有什么变化吗?各区、县(市)教育行政部门会结合学龄人口变化趋势、学校学位实际情况和控制大校额要求,综合研判,“一区一策”积极推进和探索符合本区、县(市)实际的招生方式改革。对学位紧张情况和招生政策变化会及时发布招生入学工作公示、预警提示,明确时间节点,合理引导社会预期。具体要求请关注区、县(市)招生工作方案。
8.今年公办小学还是网上报名吗?具体时间是怎样安排的?
公办义务教育学校招生继续使用“哈尔滨市义务教育招生入学服务系统”,网上公布招生信息,通过信息化手段进行入学信息采集、核验,实现义务教育学校招生入学的公开、透明、便利、高效、快捷。6月15-23日,在“哈尔滨市义务教育招生入学服务系统”进行网上报名、信息采集。6月28日-7月9日,进行报名信息核验。7月20-22日,完成公办小学录取确认工作,并陆续发放公办小学入学告知信息。(部分时间安排可能会根据实际需要进行调整,如有调整将提前进行通知)


9.在哪登录网上报名公办学校?
报名公办学校可以按以下方式登录报名:(1)家长通过微信搜索并关注公众号【哈尔滨教育云平台】。(2)点击【招生公告】查看相关政策通告,操作指南等。(3)点击【申请报名】微信授权后进入【哈尔滨市义务教育招生入学服务系统】注册、登录进行线上报名。重要提示:学生报名建议由监护人使用本人微信授权,授权微信号为报名学生少有系统操作号码,如更换手机仍需使用此微信号操作。
10.网上报名确有实际困难的怎么办?
区、县(市)教育局、学校会进行指导、帮助。
11.在我市工作居住的外地人员适龄随迁子女可以在我市公办小学入学吗?
可以,适龄随迁子女拟在我市接受义务教育的,需提供父母双方或一方及随迁子女的户口簿、在我市居住的居住证,通过“哈尔滨市义务教育招生入学服务系统”进行线上报名。区、县(市)教育局会根据实际情况,统筹安置随迁子女就学。
12.公办初中还是实行小学对口直升初中吗?
2021年,我市公办初中依然招收所在区、县(市)教育局指定的对口小学毕业生和统筹安排的小学毕业生。从2018年小学入学新生年级开始,学位充足的初中学校,执行对口直升政策;学位紧张的初中学校,只有符合“两个一致”的小学毕业生方可直升对口初中,其他情况由区、县(市)教育局根据学生实际住址和初中学校学位情况相对就近统筹安排初中就读。
13.孩子户口不在就读小学所在区,小学毕业后应就读哪所初中学校?
在公办学校跨区、县(市)就读(户籍变迁等情况)的小学生,小学毕业后可以返回户籍所在区、县(市)就读初中,也可按照就读小学所在区、县(市)初中招生政策在就读小学所在区、县(市)升入初中。
14.民办小学毕业生、民族小学毕业生、外地返乡小学毕业生,是否可以返回户籍所在区、县(市)就读初中?
民办小学毕业生可以回户籍地公办初中就读。民族小学毕业生,不再就读民族初中的,可以回户籍所在区、县(市)就读初中。我市在外地就读的(外地返乡)小学毕业生,可以返回户籍所在区、县(市)就读初中。
15.如何申请回户籍所在区、县(市)就读初中?
公办小学、民办小学、民族小学、外地返乡小学毕业生,要求回户籍所在区、县(市)公办初中就读的,应分别向毕业公办小学、毕业民办小学、毕业民族小学、户籍所在区、县(市)教育局提出申请,由学校或教育局告知审核证件、网上申请、统筹安排等事项。6月28日-7月2日,家长在“哈尔滨市义务教育招生入学服务系统”填报回户籍所在区、县(市)就读初中申请,经审核符合条件的,由户籍所在区、县(市)教育局统筹安排进入公办初中学校就读。
16.孩子初中想学俄语,我市都有哪些初中学校招收俄语生?如何报名?
哈尔滨市嵩山中学校、哈尔滨市实验学校、哈尔滨市群力经纬中学校、哈尔滨市第39中学校、哈尔滨市第31中学校等5所学校的俄语班在全市范围内(不含哈尔滨市松北区对青山镇排名前列中学校、哈尔滨市松北区乐业镇排名前列中学校对口小学应届毕业生)招生。哈尔滨市文府中学、双城区第6中学的俄语班在其所在区范围内招生。哈尔滨市松北区对青山镇排名前列中学校、哈尔滨市松北区乐业镇排名前列中学校的俄语班在各自的对口小学应届毕业生招生。志愿到初中俄语班学习的小学应届毕业生,可以在规定的时间内到允许招收俄语班的学校报名。报名人数超过学校俄语班招生计划数时,学校应采用电脑派位方式招生,不得超计划招生。俄语班招生在6月22日前完成。
17.适龄儿童与监护人不在同一户籍或者户籍与常住地址不一致的如何就学?
适龄儿童与监护人不在同一户籍、户籍与常住地址(住宅产权证等)不符的,区、县(市)教育局根据实际情况统筹安排学校就学。
18.集体户口、拆迁(棚改)户适龄儿童少年应该怎样办理入学手续?
我市集体户籍适龄儿童少年在实际居住地就学,可参照户籍与常住地址不一致的适龄儿童少年在居住地就学办法统筹安置。因住所拆迁临时变更居住地址需跨学区入学的,临时居住地所在地教育行政部门凭拆迁(棚改)户提供的临时居住证明、户口簿和拆迁(棚改)的相关手续,按照相对就近的原则予以统筹安置。
19.民办义务教育学校招生执行什么政策?
我市民办义务教育学校招生政策继续执行《哈尔滨市民办义务教育学校招生工作实施细则(暂行)》(哈教规〔2020〕1号)。
20.我市民办义务教育学校是否与公办学校同步招生?
我市民办义务教育学校招生工作按照“谁审批谁管理”的原则,由所在区、县(市)教育局统一管理,与公办义务教育学校同步招生。
21.我市民办义务教育学校招生对象和范围是如何规定的?
民办小学应招收入学前年满6周岁(截至入学当年8月31日前)有学习能力的儿童,且须符合区、县(市)教育局制定的户籍(居住证)、房产等相关要求。民办初中应招收小学应届毕业生,且须符合区、县(市)教育局制定的户籍(居住证)、房产等相关要求。九区所辖民办义务教育学校以面向本区范围内招生为主,在本区的报名人数小于招生计划数时,经本区教育行政部门同意,剩余计划可以跨区(没有民办义务教育学校的区优先,下同)招收适龄儿童、小学应届毕业生。九县(市)所辖民办义务教育学校不得招收非本县(市)生源。
22.户籍所在区没有民办义务教育学校,能报名其他区的民办义务教育学校吗?
民办义务教育学校在本区的报名人数小于招生计划数时,户籍(居住证)所在区没有民办义务教育学校的适龄儿童、小学应届毕业生可以跨区报名。
23.户籍所在区有民办义务教育学校,能报名其他区的民办义务教育学校吗?
没有报自己户籍(居住证)所在区的民办义务教育学校,并且其他区的民办义务教育学校在其所在区和没有民办义务教育学校的区的适龄儿童、小学应届毕业生报名后仍有剩余计划,才可以报名其他区的民办义务教育学校。
24.我市民办义务教育学校招生入学方式是如何规定的?是否可以通过笔试、面谈等方式招生?
民办义务教育学校严格执行免试入学政策。对报名人数超过招生计划的学校,实行电脑随机录取,随机录取比例为当年招生计划的100%。报名人数未超过当年招生计划的,直接录取。跨区报名人数超过剩余计划数的,按剩余计划数100%电脑随机录取。跨区报名人数未超过剩余计划数的,直接录取。民办义务教育学校严禁招收特长生,严禁以各类考试、竞赛、培训成绩或证书证明等作为招生依据。严禁民办义务教育学校以任何名义、任何形式提前组织报名、开展招生。也就是说,通过笔试、面试、面谈等方式“掐尖”招生、提前招生、违规争抢生源,都是不允许的。
25.孩子在民办学校小学部(或幼儿园部),是否可以直升民办初中(或小学)?
九年一贯制民办义务教育学校小学部毕业生可以根据学生意愿直升本校初中部,直升学生不列入随机录取范围,拟直升学生数大于初中部招生计划数的,也须采取随机录取方式确定直升名额。设有幼儿园部的民办义务教育学校,在《哈尔滨市民办义务教育学校招生细则》(哈教规〔2020〕1号)发布之日(2020年5月22日)前的在园幼儿可以根据入园约定和幼儿意愿采取直升方式入本校小学部,具体办法同上述小学直升初中办法。2020年5月22日起,新入园的幼儿不再允许直升。
26.有意愿让孩子去民办义务教育学校上学,如何获得民办义务教育学校招生信息?如何进行报名?
2021年,我市民办义务教育学校继续通过“黑龙江省民办中小学校招生服务平台”进行招生,家长可用微信搜索公众号“黑龙江省民办中小学校招生服务平台”,6月11日后,家长可通过“黑龙江省民办中小学校招生服务平台”发布的招生信息和政策解读,了解各民办义务教育学校招生的相关要求和报名流程,进行网上报名、填报志愿。
27.民办学校和公办学校能够兼报吗?
公办民办义务教育学校实行同步招生,义务教育阶段适龄学生只可选择公办或民办其中一种入学方式,不可兼报。
28.如果报名民办学校了,还能进学区小学或对口初中吗?
适龄儿童、小学应届毕业生一经报名民办义务教育学校,即视为放弃公办小学学区或公办初中对口资格。也就是说,报名未被录取的、报名民办校后又不想去的、报名了但资格审核未通过取消报名资格的,均视为放弃公办小学学区或公办初中对口资格。这些适龄儿童、小学应届毕业生由所在区、县(市)教育行政部门统筹安排入学。
29.可以同时报几所民办义务教育学校吗?
不可以,报名民办义务教育学校的,每名学生只能选报1所。
30.孩子现在就读“六三”学制的小学5年级,可以报名“五四”学制的民办初中吗?
不可以,严禁将小学未毕业学生或无小学学籍材料的学生招收到初中学校就读。“六三”学制的小学5年级不是毕业年级,不可以报名“五四”学制的民办初中。
31.2021年我市民办义务教育学校报名和录取时间是怎样安排的?
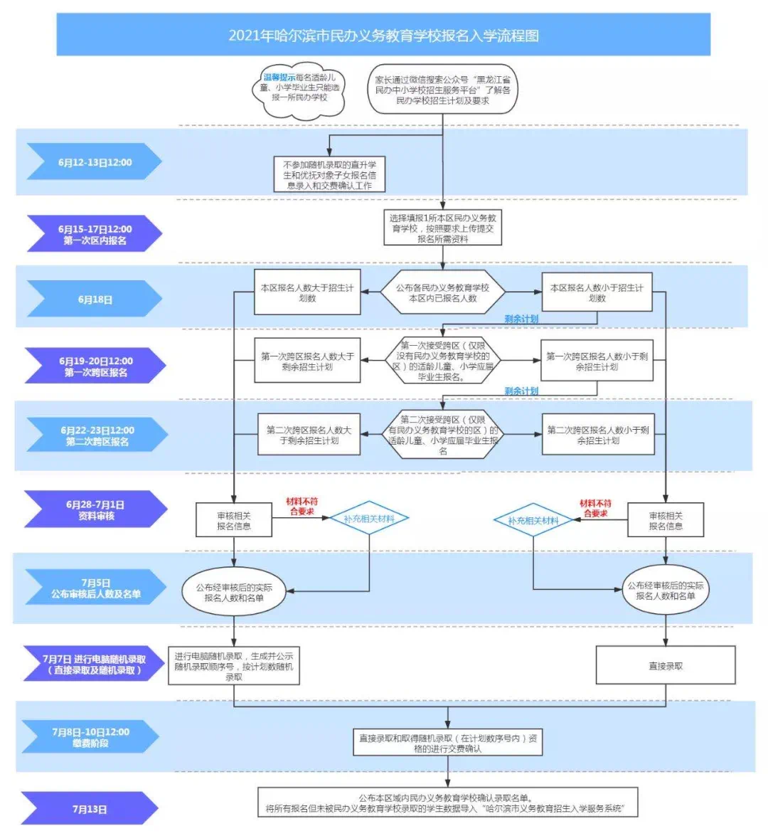
以下为拟定时间安排,可能会根据实际需要进行调整,如有调整将提前进行通知,并由区、县(市)教育局在“黑龙江省民办中小学校招生服务平台”公布。6月12-13日12:00,完成不参加随机录取的直升学生和优抚对象子女报名信息录入和交费确认工作。6月15-17日12:00,家长通过“黑龙江省民办中小学校招生服务平台”,选择填报1所本区民办义务教育学校,真实、完整、清晰地提交报名所需要的所有资料,报名截止后不得变更或放弃已选择的民办义务教育学校志愿。6月18日,公布各民办义务教育学校已报名人数。6月19-20日12:00,对本区内报名人数少于招生计划的,排名前列次接受跨区(仅限没有民办义务教育学校的区)的适龄儿童、小学应届毕业生报名。6月21日,公布各民办义务教育学校排名前列次跨区报名人数。6月22-23日12:00,对排名前列次跨区报名人数少于剩余招生计划的,第二次接受跨区(仅限其他有民办义务教育学校的区)的适龄儿童、小学应届毕业生报名。6月24日,公布各民办义务教育学校第二次跨区报名人数。7月5日,公布各民办义务教育学校经审核后的实际报名人数和名单。所有经审核通过的适龄儿童少年,获得参与民办义务教育学校电脑随机录取资格。7月7日,进行直接录取和随机录取。对本区报名人数不超过民办义务教育学校招生计划的,区、县(市)教育行政部门选择直接全部录取。对跨区(1-2次)报名人数少于剩余计划数的,也选择直接全部录取。对于本区报名人数超过招生计划数的民办义务教育学校,实行电脑随机录取,随机录取比例为招生计划(进行电脑随机录取计划数)的100%。由电脑随机生成录取顺序号,公示录取顺序号,按计划数顺次录取。跨区(1-2次)报名人数超过剩余招生计划数的,按剩余招生计划数100%实行电脑随机录取,由电脑随机生成录取顺序号,公示录取顺序号,按计划数顺次录取。7月8-10日12:00,对直接录取和取得随机录取(在计划数序号内)资格的学生进行交费确认,未在规定时间内交费的视为放弃录取,对放弃录取的名额,以短信、电话等形式按随机录取序号顺次通知家长交费,在7月12日15:00前录满(完)为止。7月13日,由区、县(市)教育行政部门在“黑龙江省民办中小学校招生服务平台”公布本区、县(市)民办义务教育学校确认录取名单。
32.民办义务教育学校违规招生怎么办?
对存在违规招生行为的民办义务教育学校,所在区、县(市)教育局应通报批评并责令其限期整改,情节严重的,酌情核减该校当年或下一年度的招生计划数,直至停止招生。
33.义务教育学校标准班额、校额执行什么标准?
小学、初中标准班额分别不超过45人、50人。原则上义务教育学校在校生不超过2000人、九年一贯制学校在校生不超过2500人。各区、县(市)要加强对学龄人口变化的预测分析,从生源规模实际出发,及时新建、扩建、改建学校,有效扩大学位资源供给,确保本区、县(市)义务教育阶段学生的就学需求;严格控制起始年级班额,小学、初中起始年级必须按照国家规定班额标准编班,严禁出现新的大班额;采取有效措施,加快消除且不得新增大校额,确保在本区、县(市)义务教育优质均衡完成时限的前一年消除大校额。
34. 我市今年小学、初中新一年级班科任老师怎么确定?新生如何分班?
我市所有小学、初中继续采用“两先、一抽、不调”的办法分班。继续通过电脑随机方式均衡分班,继续通过抽签方式确定班主任和任课教师组合。班级和教师组合一经确定,不得调换。学校新生分班和抽签确认班主任及任课教师时间为8月28日。民办义务教育学校新生进行电脑随机分班通过“黑龙江省民办中小学校招生服务平台”操作。
35.如果对中小学招生工作中的相关政策、具体问题,比如说上哪个学校自己不太了解,应该咨询哪个部门?
依据《义务教育法》等规定,各区、县(市)教育行政部门是义务教育招生的责任主体。所有初中、小学(含市直及民办学校)的招生工作,如报名条件、学区划分、民办学校招生方式、均衡分班等,均由各区、县(市)组织实施并全程监管。因此,遇到中小学招生工作中的具体问题,应按照户籍或居住证所在地,向各区、县(市)教育行政部门进行咨询。
声明:本文由入驻焦点开放平台的作者撰写,除焦点官方账号外,观点仅代表作者本人,不代表焦点立场。
