2021年南岗平房阿城道外分别公布公办小学学区
扫描到手机,新闻随时看
扫一扫,用手机看文章
更加方便分享给朋友
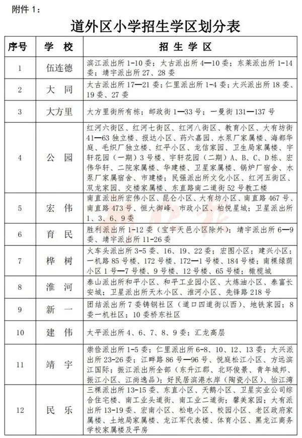
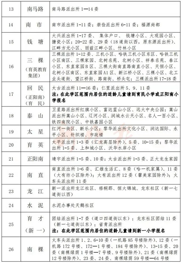
记者综合哈市教育部门信息获悉,随着6月15日哈市义务教育学校网上报名日期的临近,为了平稳有序做好2021年义务教育学校招生工作,遵循“两个一致”原则和“四零承诺”,南岗区、平房区、阿城区分别发布了各区2021年公办小学学区招生范围。道外区教育局发布了2021年道外区公办小学学区及对口初中。
2021年南岗区小学各学校招生学区范围
1. 继红小学南岗校区
一曼街、民益街、吉林街、邮政街、果戈里大街、民益街、红军街、银行街围合区域及一曼街243号(烈士馆大院)。
继红小学哈西排名前列校区
纳帕英郡、万达华宅华府、南郡香醍雅诺、辰能溪树庭院、壹品新境、涧桥西畔、巴黎第五区、龙泽·金水尚都、中海雍景熙岸、恒大翡翠华庭。
继红小学哈西第二校区(绥化路校部)
汇龙北纬45度、东方新天地、华润凯旋门、中交香颂、恒大珺庭、华润置地公馆。
继红小学哈西第二校区(中兴校部)
爱达·88、爱达·九溪、爱达·尊御、爱达晶品、爱达盛锦。
继红小学哈西第三校区
爱达•壹号(已进户居民子女2021年入学由继红小学哈西第二校区绥化路校部接收)。
2. 花园小学南岗校区
邮政街、吉林街、花园街、阿什河街、马家街(单号33号—39号、双号118号—166号)、河渠街(65号—99号)、河沟街、果戈里大街围合区域。
花园小学哈西校区
东辉明珠园、西城丽景、悦城、金域蓝城、柒零捌零、尚熙雅轩、天悦国际、西典家园、华闻大厦、保利清华颐园、保利颐和家园、鸿朗花园、金属拖配家属楼、酒精厂家属楼、政法干校家属楼、南开华府。
3. 复华小学
西大直街、耀景街、繁荣街、繁盛街、校外街、校园街围合区域。
复华林大科技园小学
骏赫城
4.铁岭小学南岗校区
民益街、鞍山街、河渠街、吉林街围合区域;邮政街、辽阳街、河渠街、鞍山街围合区域。
铁岭小学鲁商分校
鲁商松江新城、鲁商凤凰城、鲁商铂悦公馆。
5.奋斗小学
红军街、民益街、果戈里大街、马家沟河围合区域。
6.虹桥排名前列小学
红旗示范新区、泰海小区、公园丽景、裕赐俯季。
7.虹桥第二小学
阳光绿色家园、信恒现代城、盟科视界、会展家园、华鸿国际、泰鑫国典(1、2、3、4、12、13号楼)、华鸿金色柏林、梧桐语、麒麟茗邸。
8.闽江小学
闽江小区、拉林小区、龙珅小区、泰山小区、悦山国际、华轩美景、冬奥村、金色莱茵、佳和远景、软件园、金地大厦、山水嘉园、龙悦大厦、益恒园、昆仑庄园、农垦小区、吉星小区、同发小区、兴垦小区、军华小区、华采艺邻、市检察院家属楼、贺达小区、地煤小区、消防楼。
9.团结小学
红军街、西大直街、教化街、上夹树街、工程师街、铁路街、海关街、春申街围合区域。
10.红岩小学
和兴路、清滨路、元和街、通达街、木兰街、三益街、新苗圃街(包含苗圃小区D1-D4栋)围合区域。
11.清滨小学
复旦路、尤家街、中兴大道、西沟街(含西沟街1-67号)、清华大街、自兴街、学府路、学府头道街、测绘路、学府三道街、征仪路、学府东四道街、测绘路、保健路围合区域。
12.雷锋小学
先锋路、宣化街、大成街、华山北路围合区域;先锋路、华山北路、辽河路、嵩山路围合区域;以及中植方洲苑1栋—20栋、鼎鑫集资楼、辽河小区36栋—46栋、黑龙江科技大学继续教育学院家属楼。
13.育红小学
宣化街、北宣桥街、极乐寺步行街、宣普街、南通大街、延平街、马家沟河、华山北路、先锋路围合区域。
14. 和兴小学
文兴街、和兴七道街、西大直街、和兴三道街围合区域。
15. 华兴小学
西大直街、铁路街、高铁家园小区、工程师街、上夹树街、教化街围合区域。
16. 苏宁小学
铁路街、和兴路、西大直街、桥北街围合区域;和兴路、清滨路、七政街、西大直街围合区域;七政街、元和街、通达街、西大直街围合区域。
17. 桥南小学
西大直街、护军街、工建街、火车道、新苗圃街、三益街、木兰街、通达街围合区域。
18. 一曼小学
邮政街、一曼街、东大直街、北宣桥街、宣化街、宽桥街、马家沟河、燎原街、花园街、大成街围合区域。燎原街(18号—44号)、极乐二道街、极乐三道街、极乐四道街、极乐五道街。
19. 马家沟小学
辽阳街、一曼街、大成街、花园街、燎原街、宽桥街、宣化街、大成街、十字街、芦家街、宣化街、文昌街、黑山街、洁净街、分部街、人和街、人和胡同围合区域。
20.哈尔滨学院实验小学(原复旦路小学)
阳光家园、盟科万城、红星城、永丰村、振兴村、永红村。
21.建工小学
黄河路、宣庆街、宣威街、宣化街、芦家街、十字街、大成街、
辽河路、嵩山路(中植方洲苑21栋—33栋。中植方洲苑32栋、33栋又名淮河小区32栋、33栋)围合区域。
22.宣庆小学
赣水路、嵩山路、黄河路、宣庆街、鸿翔路围合区域;嵩山路、长江路、红旗大街、嵩山胡同围合区域;宣化街、宣威街、宣庆街、鸿翔路、鸿运路围合区域。
23.延兴小学
和兴路、征仪路、学府三道街、学府路、清滨路围合区域(不包含学府经典小区)。
24.解放小学
马家沟河、光芒街、文昌街、中山路、革新街、营部街、中山花园、恒运花园、仁达小区围合区域;第二、第四、第五方圆里。
25. 文昌小学
西大直街、红军街、同兴街、文明街、第二巴陵街、联部街、营部街、革新街、中山路、和平路、和平二道街、文化街、文景街、文景头道街、马家沟河、耀景街围合区域。
26.学府小学
复旦路、河家沟、哈尔滨市职业技术学院(学府院区)、学府路围合
区域;保健路、学府路、科研街、铁南胡同(规划测绘路)围合区域;
跃兴街、学府路、铁路线、哈南货站前街围合区域。
27.长虹小学
河沟街、光芒街、文昌街、果戈里大街围合区域;文昌街、果戈里大街、河沟街、分部街围合区域;河沟街、分部街、洁净街、芦家街围合区域。
28.建文小学
和兴路、清滨路、延兴路、学府路、北航街、西沟街、西铁街、康宁北头道街围合区域。恒祥三期、龙房名苑、仪兴小区、康宁家园。
29.哈达小学
哈达村
30.王岗中心校
王岗镇所属村户。
31.满族小学校
红旗乡所属村户。
32.征仪路学校小学部
学府东四道街、征仪路、保健路、哈平路、科研街、铁南胡同、测绘路围合区域。四季芳洲(一、二号楼)、黄金总队医院家属区、保健新区、大众嘉园、盟科涵舍、林科家园、叶知林、电研小区、领域佳境、征仪花园、农机所家属区、上家保村、学院新城、征跃小区、跃兴家园、铁路肿瘤医院小区。
33.府林学校小学部(原54中学)
哈达铁路桥、征仪路、前宏路、哈达四街区的围合区域及房身村、靠山村。
34.医大逸夫小学
哈尔滨医科大学及附属第二医院、第三医院在岗职工的适龄子女,且户籍在南岗区保健路和学府路周边。
35.农垦小学
红旗农场职工适龄子女及红星家园、金谷城、海德堡、红星凯悦、红星花园、农建新苑四期8-12号楼。
36.师范附属小学
和兴路、文兴街、和兴三道街、清滨路围合区域的原居民住宅、哈师大院内的原居民住宅。
师范附属小学总校清华校部
学府经典珑璟台、学府经典中天城、白家堡棚改项目回迁安置房、状元府
平房区2021年小学各学校招生学区范围
2021年小学学区划定为:
新建哈南万达小学(座落在平房区哈南十二大道与哈南九路交叉口处,于2021年7月正式招生)学区:万达华府、碧桂园小区居民住宅。香堤九里小区居民适龄儿童在小区配套学校未建成前可到万达小学报名。
南城排名前列小学学区:哈南五路以东、滨河大道以南,经友协大街至建安四道街以西,经日升路以北至龙滨路以西、经哈南第二大道以北合围区域的居民住宅。含南城首府、南城明珠、玖郡、绿地世纪城、国际花都小区。
友协一校学区:北厂区域内友协大街以东,建文街以南的居民住宅。
友协二校学区:北厂区域内友协大街以东(含东轻1-12号家属楼),建文街以北的居民住宅。
友协三校学区:新银街、谷丰东街以东,新疆大街以南,友协大街以西的居民住宅。
新疆一校学区:新和街、经新疆大街至机装街以西,滨河大道以北的居民住宅。
新疆二校学区:新和街、经新疆大街至机装街以东,友协大街(北段)经新疆大街至新银街、谷丰东街以西,滨河大道以北的居民住宅。
保国一校学区:哈飞铁道线以东,保国八道街经东宁街至保国七道街、经东升街至联盟大街以西至滨电头道街以北的居民住宅,机电嘉园小区居民住宅,南郡豪庭小区居民住宅。
保国二校学区:保国八道街经东宁街至保国七道街、经东升街至联盟大街以东的居民住宅。含东方小区。
保国四校学区:哈飞铁道线以西的建安街家属区、绿色新城小区内的居民住宅。秀水名苑小区,哈南第二大道以南、哈南十五路以东区域内的居民住宅(含宇光万和城),在小区配套学校未建成前适龄儿童可到保国四校报名。
平房中心校学区:平房镇辖区。平房镇回迁小区南城名苑适龄儿童可到保国四校报名。
规划建设中的九年一贯制“南城第三学校”(暂定名)小学部学区划分,见招生当年的平房区招生方案。
阿城区2021年小学学区分布
一、和平小学
高明小区(包括自来水公司家属楼、消防队家属楼、交通家属楼、物资家属楼、地税局家属楼、财政局家属楼、和平公寓A栋、B栋等);
庆云小区(包括新、旧工商局家属楼、劳动局家属楼、阿什河街家属楼、京都街道家属楼、环保局家属楼、物资家属楼、科技楼等);
和平小区(包括金紫邑、林业家属楼、中医院家属楼、公共汽车家属楼、会宁嘉园、农业大厦、和平宏楼、和平四期除1、5、6、13、22号楼等);
糖厂小区(包括马利小区共4栋楼、建行家属楼、土地局家属楼、糖厂小区共13栋楼及平房、五十六户共6栋楼、公园湖畔共2栋楼、糖机小区共13栋楼和四十余户平房、星河国际小区共16栋楼、糖厂南门小区共有四栋两层洋房、金都湖畔小区共7栋楼等)。
二、实验小学
微波站家属楼、和平街道家属楼、印象城、建委家属楼、邮局家属楼、锅炉厂家属楼、交警队家属楼、巡警队家属楼、文化中心楼、阳光公寓、二中家属楼、聚丰家属楼、人大家属楼、纪检家属楼、学青园、康乐小区、农行家属楼、二轻局家属楼、黄五楼、东关一品、恒大城1—3期、老黄金部队楼、胜利街道家属楼、福慧家园、东环嘉园、绿波小区、万博华庭、体东小区(四中西组团小区)、学府小区、金水国际小区、沿江小区、糖机小区6—7号楼、水岸观邸。
三、回民小学
百姓花园小区、市政楼、龙江龙小区、龙江龙高层、体改委小区、交通楼、清真4号楼、白酒厂南北楼、长线站楼、清真西小区、清真小区、畜牧大厦楼、生资楼、经委楼、石化楼、糖酒楼、交行楼、骨伤楼、清真公寓;
环卫处家属楼、环卫处综合楼、五中家属楼、审计1—3号楼、乡企1—2号楼、五金大楼、调味品楼、兴业小区、绿波西苑小区、亿达帝景小区、兴和小区;
长安小区、畜牧楼、水产楼、一中南北楼、外资楼、金源饮品楼、沥青楼、建设局家属楼、幸福里小区、满族风情园、上京华府小区;
七0三小区、锦绣华苑、广大锦富华园、农机鉴定站1—2号楼、黄金部队楼、城乡小北屯;
紫玉华府、红创小区ABCD四栋(动迁楼)、达仁悦城、星河家园。
四、建设小学
朝阳小区(包括朝阳1—18号楼、民政楼、农电前后楼、人民银行楼、水务1—3号楼、老干部局家属楼、黑加仑楼、路桥公司家属楼(大白楼)、华龙金城19—21号楼);
金源华府小区(包括金源华府1—8号楼);
龙源小区(包括龙源1—5号楼);
金城小区(包括金城1—15号楼【除原有的金城小区1—9号楼外,客运1号楼改为金城小区10号楼,客运家属楼改为金城小区11号楼,乡企楼、个人楼改为金城小区12号楼,和平街家属楼改为金城小区13号楼,公安局家属楼改为金城小区14号楼,浴池1—3号楼改为金城小区15号楼】、金色阳光楼、世纪名苑AB栋、金京公寓);
祥泰小区(包括祥泰1—12号楼、劳动人事1—3号楼、城管大队家属楼、建委1—2号楼、小四楼、水产楼、邮电楼、统建七楼、白五楼,工商银行南北楼)和中心市场一带。
五、永红小学
朝阳公寓小区、农机局楼、啤酒厂家属楼、金景阳小区、正义小区(检察院家属楼)、金谷巷小区、华龙金城小区(不包括19—21号楼)、老派出所楼、进修学校楼、农中楼、实验楼、龙海楼、聋哑学校楼、农委楼、和平四期1、5、6、13、22号楼、金河铭苑小区(不包括高6、多6、多8、多12、多13、多14、高12)、金源嘉园小区、交警指挥中心楼、新派出所楼、阳光居家园小区、三中家属楼、金港小区(不包括1# 2#楼)、金海小区、金海新区。
六、解放小学
金京花苑、烟草楼、国税局楼、樱花楼、武装部楼、供水大厦楼、技术监督局楼、供电楼、北顺党校楼、技工楼、经纬楼、三中楼、四百楼、人大楼、政协楼、电视台楼、西城派出所楼、师范校前平房区域、水磨石楼、师范校家属楼、师范家园、永泰广小区、永泰家园、北新小区、北新经济适用房、光华小区、福兴小区、交运福安小区、吉城家园、平安小区、祥和轩小区、裕安家园小区、上京广场小区、半里花庭小区、海富城小区、上京府邸小区、平安村等。
七、胜利小学
地质家园9栋楼加一个高层、粮食综合楼、万博豪庭、胜利派出所楼、工业供销处楼、聚丰综合楼、胜利小学家属楼、造纸厂楼、诚信小区6栋、城建局综合楼2栋、燃料家属楼、防疫站家属楼、金都首府2栋加F座、广大富廷、二农机楼、四中家属楼、万米楼4栋、703综合楼2栋、无线电家属楼、医院家属楼2栋、残联家属楼、二蔬菜家属楼、哈南小区、一中家属楼、光明浴池、党校家属楼、老胜利街道家属楼(阿什河乡职工楼)、工商家属楼、防疫站胡同、诚信胡同、乌鲁胡同的平房等。
八、龙涤小学
龙涤小区、纺织小区、纺织经济适用房小区、民合村、金源绿洲小区、福园小区、盛世嘉园小区、松峰小区、龙晟小区、玄武小区(延川大街西侧)等。
九、继电小学
继电小区、水利二处、原种场小区、友邦小区、林机小区、国营砖厂家属区、阿什河东侧城郊村部分村屯及有住宿需求的小学生。
十、金河小学
铁路嘉园、站前1号2号楼、圈楼、通城街家属楼、佳丽里小区、迎宾小区、金都府邸一至三期、公交家园、河畔丽景、金都华府(高层)、土产楼、粮食家属楼、非金属家属楼、鼎源铭座、老农机家属楼、阿什河楼、法院高层、交通家园、铭洋首府小区、富氏隆综合楼、万吉华府、淀粉厂家属区、新华二厂家属区、沥青厂小区、常家屯、站前一带平房、金河铭苑(高6、多6、多8、多12、多13、多14、高12)、金上京公馆、恒盛新天地、铁道北、城郊村等。
说明:金河铭苑高6、多6、多8、多12、多13、多14、高12、恒盛新天地、金上京公馆等2019年5月调给金河小学,过渡期三年,过渡期内,该区域的适龄儿童可以到永红小学入学,也可以到金河小学入学,2022年起该区域的适龄儿童全部到金河小学入学。
十一、金源小学
金源世家、金洋馨苑、新龙城、剑桥郡、六中家属楼、金都公司楼、阿什河街道新城村1-11组、南城村1-9组、白城村、双城村1-5组、东关村5-6组、融创达仁印象宸院、溪山美郡、诚信大街以南区域等。
十二、 金京小学
金昌国际、金京赛丽斯、金上京2号公馆、金京壹号官邸(金都华府二期)、龙鑫小区、龙汇小区、八中生态园、化学试剂厂家属楼、丽都国际、玄武B区、电厂小区、轧钢厂家属区。
十三、 朝鲜族小学
在阿城区居住的有学习少数民族语言需求的小学生。
十四、镇(街)小学
招收本镇(街)居住的适龄儿童入学。
(稿源: 哈尔滨新闻网-新晚报 )
声明:本文由入驻焦点开放平台的作者撰写,除焦点官方账号外,观点仅代表作者本人,不代表焦点立场。
