道外区今年首批老旧小区改造范围公布工期4个月
扫描到手机,新闻随时看
扫一扫,用手机看文章
更加方便分享给朋友
2021年老旧小区改造道外区第1批改造工程已由上级主管部门批准建设,道外区住房和城乡建设局现对该项目的施工和监理进行公开招标。该项目计划工期为5月31日至9月30日。
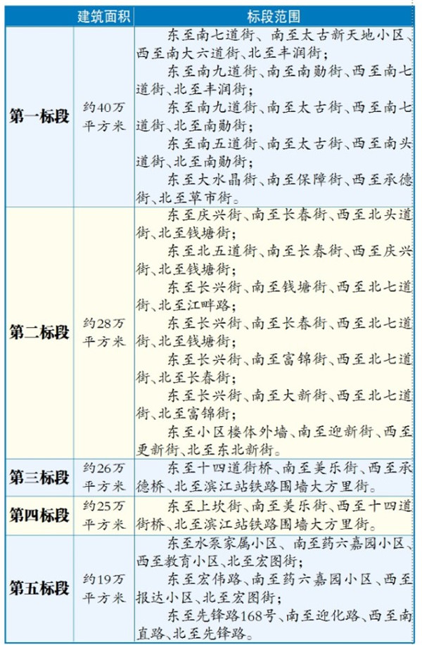
依据招标文件,2021年老旧小区改造道外区第1批改造工程项目总建筑面积约为138万平方米,主要工作内容为房屋本体、庭院、配套公共管线等,按全市统一标准实施,涉及24项,分别为:
1.屋面防水;2.屋面保温;3.外墙保温(或节能改造);4.外墙粉刷;5.单元门窗更换;6.楼道照明设施;7.楼道内部墙体、踏步、楼梯扶手维修和粉刷;8.雨漏管更换;9.庭院封闭;10.庭院照明;11.庭院绿化;12.庭院硬化;13.增设健身器材;14.安防监控;15.道路维修;16.施划地面停车泊位线;17.增设无障碍设施;18.垃圾分类转运设施;19.室外供水管线;20.室外排水管线;21.室外供电线路;22.室外供气管线;23.室外供热管线24.5G基站建设等(具体工作内容以实际发生为准)。
(稿源: 哈尔滨新闻网-哈尔滨日报 )
声明:本文由入驻焦点开放平台的作者撰写,除焦点官方账号外,观点仅代表作者本人,不代表焦点立场。
