哈尔滨这些小区物业较差,有你家吗?
搜狐焦点哈尔滨 2021-05-27 13:19:37
用手机看
扫描到手机,新闻随时看
扫一扫,用手机看文章
更加方便分享给朋友
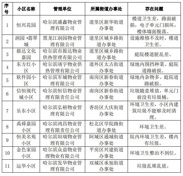
现对本月服务质量较差、业主反映较为强烈的住宅小区及物业服务企业通报如下:
27日,记者从哈尔滨市住建局获悉,5月初以来,该局会同各区住建局,针对舆情反馈、智慧物业系统网上投诉等渠道获得的问题线索,对全市住宅小区物业服务质量持续监督检查,形成常态化监管机制,督促物业服务企业不断改进服务措施,提升服务质量和群众满意度。

现对本月服务质量较差、业主反映较为强烈的住宅小区及物业服务企业通报如下:

声明:本文由入驻焦点开放平台的作者撰写,除焦点官方账号外,观点仅代表作者本人,不代表焦点立场。
