哈尔滨人注意!端午出行注意事项都在这里
扫描到手机,新闻随时看
扫一扫,用手机看文章
更加方便分享给朋友
根据国务院节假日安排通知,2021年端午节放假时间,共3天,不调休,和往年一样今年端午期间高速公路不免费。


端午期间放假时间
今年端午期间,6月12日(周六)-14日(周一)休息,不需要额外的调休补班时间。

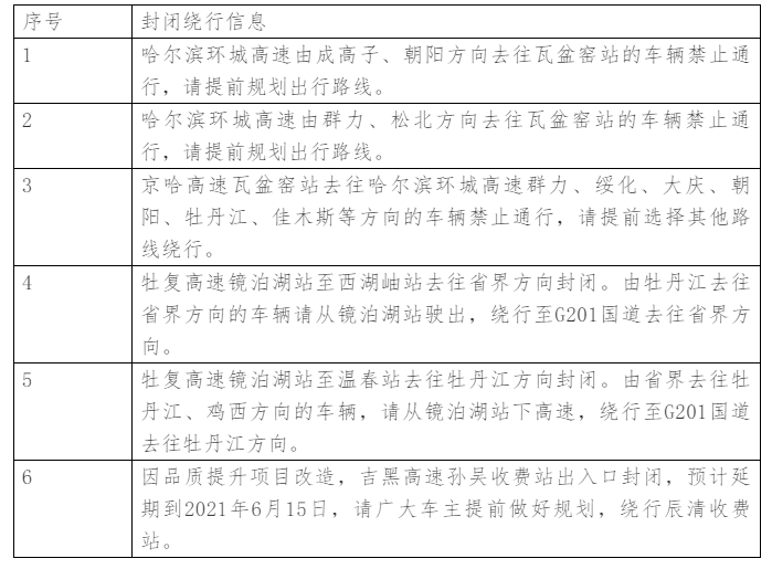
1.
为什么端午节高速不免费?
依据《重大节假日免收小型客车通行费实施方案》,高速免费通行的时间范围为春节、清明节、劳动节、国庆节四个国家法定节假日,端午节并不在免费之列。
端午节什么时候容易堵车?
预计假期排名前列天(6月12日)为出行高峰,9时-12时是出行高峰时段;假期第二天(6月13日)晚-假期第三天(6月14日),受市民踏青影响,市区内预计出现出行拥堵情况;受集中返程的影响,假期最后一天(6月14日)15时-21时为返程的高峰时段,峰值出现在16时-17时。















1.京哈高速:瓦盆窑出入口,预计缓行时长2h,缓行时段预估9-10时,16-17时。
2.绥满高速:G1001哈尔滨绕城高速出入口-301国道出入口(电碳路南侧),预计缓行时长3h,缓行时段预估16-19时。绥满高速:哈尔滨至牡丹江方向K337-K183,预计缓行时长3h,缓行时段预估8-11时。
3.哈同高速:309省道出入口-达光公路出入口,预计缓行时长4h,缓行时段预估15-19时
4.吉黑高速:工农路-黄海路(202国道北侧),预计缓行时长3h,缓行时段预估16-19时。
5.大广高速:肇源出口-104省道,预计缓行时长10h,缓行时段预估14-15时,16-24时。
6.哈伊互通至哈大互通较为拥堵,伊春至大庆方向的车辆建议哈肇或赵家下高速,经市区从大耿家站上高速。



1.驾车时,请勿超员、超速、超载、疲劳驾驶、分心驾驶,系好安全带,保持安全车距,非紧急情况不占用应急车道。
2.夜间驾车,请保持精神集中,正确使用灯光,会车时,将前大灯转为近光灯,避免造成对向来车眩目引发事故。
3.为了您和他人的安全,请勿酒后驾驶。也提醒各位车主切勿将车交由饮酒的驾驶人驾驶。
4.农忙时节,面包车、摩托车、三轮车、农用拖拉机增多,驾驶人行经国省道、农村道路时注意观察道路两侧情况,及时避让。
5.出行前要提前查看路况,及时了解沿线天气和道路信息,合理规划出行线路。免费车辆安全检查,确保出行安全。
声明:本文由入驻焦点开放平台的作者撰写,除焦点官方账号外,观点仅代表作者本人,不代表焦点立场。
