2021年道里区公办小学学区及对口初中正式公布
搜狐焦点哈尔滨 2021-06-07 07:32:30
用手机看
扫描到手机,新闻随时看
扫一扫,用手机看文章
更加方便分享给朋友
道里区教育局正式发布了2021年道里区公办小学学区及对口初中。
4日,道里区教育局正式发布了2021年道里区公办小学学区及对口初中。
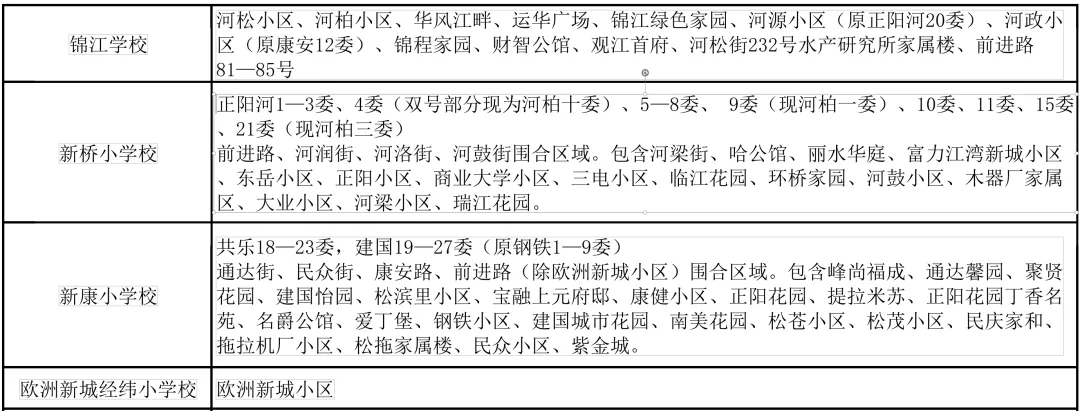
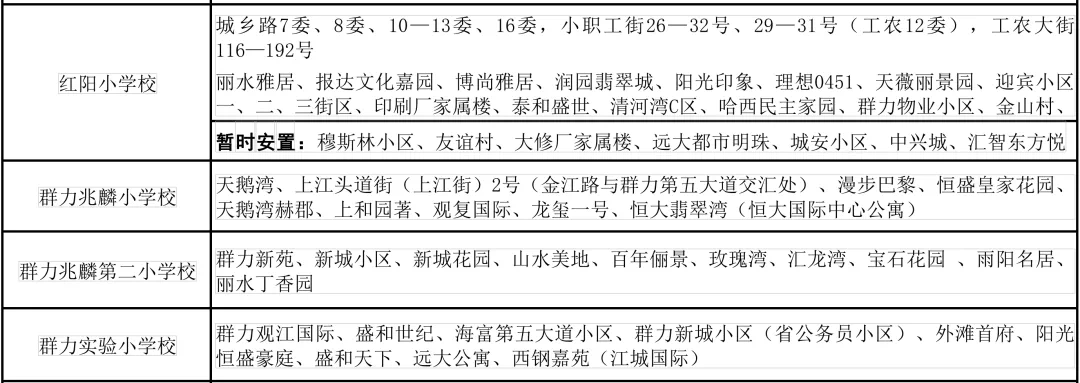
道里区2021年小学新生学区范围












今年博雅中学、松南学校只招收六年级学生
道里区7所学校获得接收外籍学生资格
4日,记者从道里区教育局获悉,今年7月博雅中学校、松南学校正式招生,两所学校只招收六年级学生。今年博雅中学校、松南学校、锦江学校、东湖路学校可以接收户口在其对口小学(或小学部)学区内且已入住家庭的小学毕业生及已招生年级(毕业年级除外)的学生。符合报名条件的学生,可以到这四所学校登记报名,也可以在初中招生期间,到道里区教育局初中科办理。群力实验三、四小学校的毕业生临时安置在松南学校。柳树小学于2019年并入兆麟小学,但原柳树小学学区的学生对口升入第51中学不变。道里区朝鲜中心小学、兆麟小学、爱建学校(小学部)、群力兆麟小学、欧洲新城经纬小学获得接收小学外籍学生资格;爱建学校(中学部)、第113中学、朝鲜族第二中学校获得接收初中外籍学生的资格。小学阶段每年学费6000元,初中阶段每年学费8000元。
声明:本文由入驻焦点开放平台的作者撰写,除焦点官方账号外,观点仅代表作者本人,不代表焦点立场。
