这个区域要拆迁!解析香坊“十四五”规划!
扫描到手机,新闻随时看
扫一扫,用手机看文章
更加方便分享给朋友
近日,《香坊区国民经济和社会发展第十四个五年规划和二〇三五年远景目标纲要》正式出炉。

到2025年,香坊区规划新增3-5所公办幼儿园、6所学校、绿地15公顷,还要重点启动哈平路与学府路之间区域的拆迁!
“十四五”期间,香坊区规划构建现代产业体系。
重点发展都市现代农业、智能制造业、高端商贸物流业和文化旅游康养产业,加快建成工业转型示范区,形成现代产业发展新格局。
一、优化产业空间布局
构建“一带、二核、二片”产业空间布局。
强化核心带动、轴带发展、节点提升、对接周边的作用,最终形成“一带、二核、二片”的产业空间布局。
一带:阿什河文旅产业发展带:西起香福路东至阿城交界处,依托、整合阿什河资源,打造滨水文旅产业带,重点发展文旅产业、康养产业以及相关文化、教育、体育、旅游、科技等资源融合产业。
二核:公滨路-香福路商贸核心、江南中环路-长江路文旅产业核心。
商贸核心:以都市经济为特色,以楼宇经济、总部经济为重点,发展金融、科技、服务、文化教育、商贸等现代服务业,培育发展校园经济、地铁经济。
文旅产业核心:以休闲旅游、文化创意为主,布设以冰雪、历史文化、都市旅游为特色的文化旅游业。
二片:现代城乡融合片区、生态乡村片区。
现代城乡融合片区:重点发展陆港型现代物流、 国际商贸和进出口加工为特色的现代服务业;推进新一代电子信息技术、高端装备制造、绿色食品等三大主导产业向千亿级产业集群迈进。
生态乡村片区:以阿什河流经的幸福镇、成高子镇、向阳镇左右为范围,依托薰衣草生态文化、满族文化、康养文化,发展智慧农业、特色风情、温泉养生等休闲片区。
二、积极搭建产业平台
搭建经开区产业平台:高标准编制香坊经济开发区产业园区发展规划,布局园中园,打造制造业、高新技术产业和生产型服务业集聚发展平台,围绕重点企业培育先进装备制造产业、食品及农产品加工产业、新闻出版产业集群化发展。 引进5S管理、6σ等先进管理方法,支持企业申报国家质量品牌建设试点和工业企业质量标杆,培育一批省级品牌产品。
新建南部产业平台:在香坊区南部集中规划建设装备制造产业园区,吸引电力装备制造产业链上下游企业集中入驻。积极引进和培育“专精特新”装备制造企业入驻园区,为培育增量装备制造产业奠定基础。
搭建招商引资平台:围绕百亿级企业、千亿级产业及产业园区开展定向定点招商,加快建立“部门+企业”、“专班+园区”、“目标+考核”的招商引资新机制。大力引进跨省和跨地域“飞地经济”项目。利用深哈合作契机,加快与京津冀、 长三角、粤港澳大湾区进行沟通与对接,较大程度承接各地1213区的产业转移。全力推进建龙集团生产服务性基地建设。
三、提升现代产业发展能级
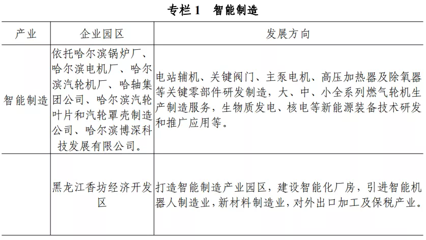
加快发展智能制造产业:重点布局火电、水电、核电等清洁能源装备及配套产业,着力打造具有明显技术优势的电力装备产业集群。打造智能制造产业园区,建设智能化厂房,引进智能机器人制造,新材料制造,对外出口加工及保税产业。

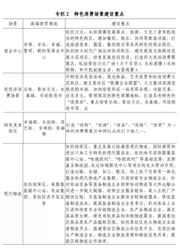
培育壮大高端商贸物流产业。
重点打造安埠、安乐区、幸福商业中心,加快形成黎明、 朝阳区域商业中心,培育发展夜间经济:依托综保区等项目,打造运输、仓储、加工、配送、线上线下交易等一体化服务的现代物流产业集群。集中建设一批专业物流中心、配送中心,与哈尔滨铁路集装箱中心站、综合保税区、龙运物流园等物流节点设施联动, 共同形成物流基础设施网络。

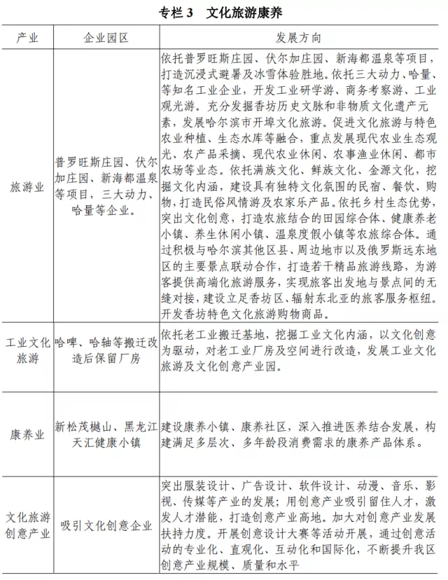
做精文化旅游康养产业。
重点布局冰雪体验、特色小镇、 人文历史、避暑度假等旅游项目:积极发展花果文化和民俗文化为特色的文化创意、农业体验、科普教育、休闲度假、康体运动等业态。开启创新体验式旅游模式,建设农业休闲体验基地、 文化创意示范园和旅游特色村。
加快布局康养产业,建设康养小镇、康养社区,吸引龙头旅游企业、旅游配套企业集聚,构建哈尔滨市旅游总部基地。构建集创作、交易、展示、文化交流等功能于一体,具备商务、休闲、餐饮、旅游等多种功能创意园区,形成创意产业集群。
推动数字文化产业融合发展,建设新闻出版产业基地。

构建都市现代农业体系。
推进农业与旅游、教育、文化、康养等产业深度融合:调整优化种养业结构,进一步引导农民适当扩大鲜食玉米等经济作物种植面积。建设“生产+加工+科技”的现代农业产业园,推动农业全环节升级、全链条增值。继续发展壮大园艺种植产业,积极引种培育名优特花卉品种。重点布设以粮油精深加工、肉制品加工、乳制品制造、酒和饮料制造、方便食品制造、保健食品制造为特色的高品质食品加工产业。

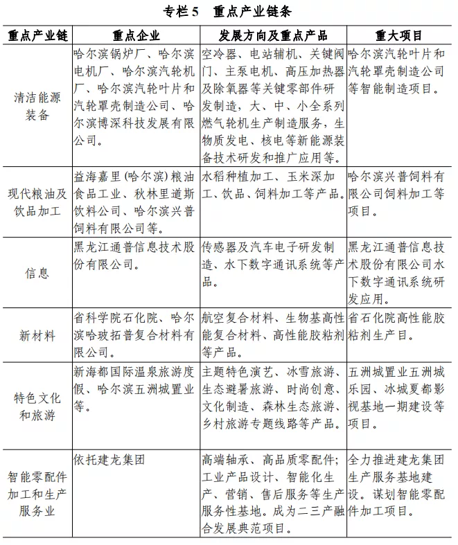
十四五期间,香坊区重点推进智能零配件加工、清洁能源、高端食品加工、新材料等产业的全产业链条建设。

十四五期间,重点谋划推进智能制造园区、影视基地等重大工程建设。

同时,还对老旧小区改造、城中村改造、交通路网、学校建设、公共空间等进行了规划。
着力推进城市更新。
针对一些重大隐患或者基础设施、公共设施严重不足的情况,允许其合理运用局部拆建、扩建、加建等多种方式实施。
落实长效管理,加大对老旧小区周边碎片化土地的整合利用。
对既有设施实施改建、扩建,增设停车设施、加装电梯、扩大绿化面积、提升小区服务功能,确保实现小区基础功能提档升级。
继续加快棚户区改造进程。重点推进城中村改造,支持符合国家棚户区改造政策的项目申报棚户区改造专项贷款。
推动重点村屯改造,重点启动哈平路与学府路之间区域的拆迁及基础设施建设改造工程。
完善违建防控长效体系,基本实现无违建。
积极推进产城融合。
按照“一中心多节点,分布式商圈,一片一个商圈”的思路,建设商业基础设施。
抓住老工业基地搬迁改造的契机, 通过项目带动等措施将旧厂区、旧仓库等更新改造为承载旅游、休闲和文化创意功能的空间。
推动在居住地和工作地15分钟步行可达范围内配套完整服务设施,形成15分钟工作圈和生活圈。
建设邻里中心,提供一站式生活配套服务,建设制造、居住、商业和生活服务多元共享空间,打造互动交流场所丰富的产业综合体和“三生融合”的综合社区。
推进以场所营造、业态重塑为主的社区微更新,在老旧小区较为集中的片区重点完善交通设施、步行系统,公共服务功能。
深度融入“深哈合作”。
不断完善中建钢构有限公司东北区域总部和智造中心建设,形成具有与中建钢构同水平的大型高产生产基地。
积极对接前海资源,建设一个营商环境优良、 新兴产业集聚、服务体系完善、配套设施齐全、运营管理高效,集商业金融、文化设施、科研教育、旅游娱乐、高档住宅等为一体的经济活跃新区。
依托深圳万科资源,打造集总部基地、科创孵化、智慧商业、生态服务为一体的智慧产业园区。
推进城市生态修复。
拆除违章建筑、修复城区设施、空间环境、景观风貌,提升城区特色和活力。
增强城市防洪排涝能力, 打造韧性城市,建设海绵型道路、广场、公园、绿地等。
鼓励建设雨水花园、下凹式绿地、储水池塘、人工湿地等工程项目。
交通路网
完善交通基础设施格局。
优化城区路网结构,重点推进香坊区东部、南部交通路网建设。
持续推进文景头道街、安通街打通工程,着力推动万科城市之光配套道路建设,提高城区道路网络连通性和可达性。
加快打通“断头路”、“卡脖路”,畅通城区微循环。
改善公滨路、香福路与哈成路周边的交通环境,完善路网功能。
完善城中村改造和路网建设,缓解城中村改造项目周边交通压力。

教育学校
推动教育优质均衡发展。
大力实施集团化办学,到2025年新增3-5所公办幼儿园、新建学校6所、增建研培基地12-16所、创建30家校本研修示范学校。
坚持义务教育城乡一体化发展, 大力实施集团化办学。
持续加大校舍加固维修改造和设备投入力度,继续保持基本均衡较高水平,中小学差异系数分别控制在0.50和0.60以内,推进相关指标基本达到义务教育优质均衡区建设目标。
打造优秀师资团队。
完善教师补充机制,优化师资队伍结构,逐步建立教育行政部门统管编制、学校按岗聘用、教师良性流动的用人制度。
优化“教研培”一体化研修模式, 创建30家校本研修示范学校。
积极推动学科研培基地的建设,增建研培基地12-16所。
打造和谐阳光教育。
扶持优质民办幼儿园向公益性、普惠性发展,新增3-5所公办幼儿园。
全面深化义务教育阶段小学招生政策改革,完善特殊教育保障机制,保障残疾儿童少年和进城务工人员子女入学接受义务教育比例达到100%, 实现家庭经济困难学生资助全覆盖。
鼓励高中阶段学校多样化发展,深化职业教育管理体制改革。
积极打造新兴优质学校,到2025年底规划新建学校6所。
公园绿地
加快推进公园绿化和游园建设。
积极推动“交通衔接、蓝绿交织、设施完善、城乡融合”的绿道规划建设,重点打造东部郊野绿道和阿什河慢行通道。
到2025年,力争新增绿地15公顷、新植树木7.5万株,建设2个社区公园、5个口袋公园。
完善公园绿地规划布局, 加大各类公园绿地建设力度,有序推进绿地日常养护工作,全面提升公园绿地品质。
高标准、高效率推进公园游园建设,营造优美整洁、干净舒适、特色鲜明的游园环境。
多渠道拓展城区绿化空间,全力挖掘城区绿化潜力,加快推进小微绿地、社区公园和口袋公园建设
此次,对香坊区的战略布局、产业、交通、旧改、学校、公共空间等方面进行了详细规划。
构建“一带、二核、二片”产业空间布局;
推进香坊区东部、南部交通路网建设;
启动哈平路与学府路之间区域的拆迁;
新增3-5所公办幼儿园、新建学校6所;
新增绿地15公顷、建设2个社区公园、5个口袋公园。
这样的香坊,你来置业吗?
声明:本文由入驻焦点开放平台的作者撰写,除焦点官方账号外,观点仅代表作者本人,不代表焦点立场。
