9家物业服务质量较差被通报 物业信用评价扣分
搜狐焦点哈尔滨 2021-09-12 10:35:14
用手机看
扫描到手机,新闻随时看
扫一扫,用手机看文章
更加方便分享给朋友
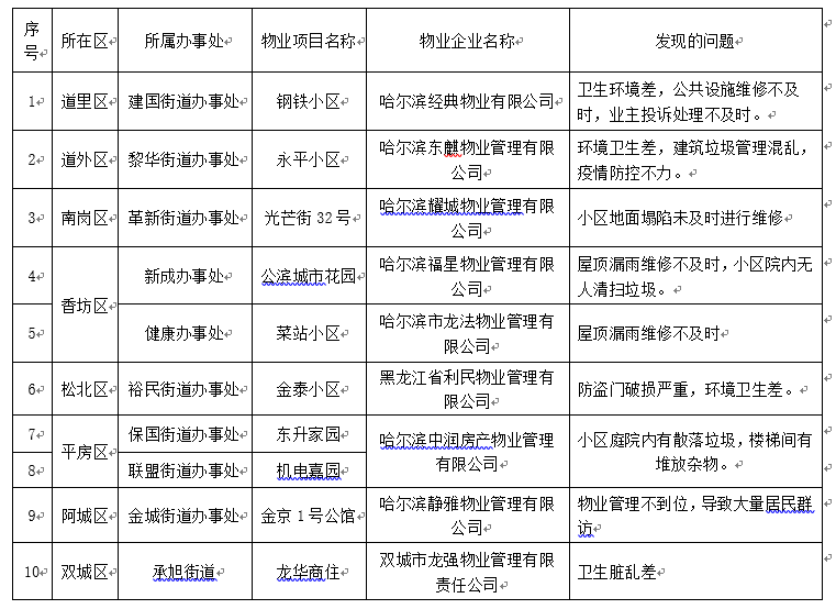
来源:哈尔滨新闻网 近期,市区物业主管部门在监督检查中发现的服务质量较差、业主反映较为强烈的10个住宅小区、9家物业服务企业进行通报,对相关企业予以信用扣分,计入企业信用档案,依据《哈尔滨物业服务企业信用评价管理办法》有关规定予以惩戒。 作者:张磊
来源:哈尔滨新闻网
近期,市区物业主管部门在监督检查中发现的服务质量较差、业主反映较为强烈的10个住宅小区、9家物业服务企业进行通报,对相关企业予以信用扣分,计入企业信用档案,依据《哈尔滨物业服务企业信用评价管理办法》有关规定予以惩戒。

作者:张磊
声明:本文由入驻焦点开放平台的作者撰写,除焦点官方账号外,观点仅代表作者本人,不代表焦点立场。
